中国AI医疗行业需求水平分析及主要应用场景
发布日期:2026-03-11 浏览次数:113
中国AI医疗市场规模快速增长
2019-2023年,在产业政策的支持下,智能硬件和人工智能技术快速发展,从而推动中国AI产业化进程的加速。AI医疗行业作为AI产业的重要分支,得到了高速的发展,中国AI医疗市场规模从2019年的27亿元快速增长至2023年的88亿元,年复合增速达34%。

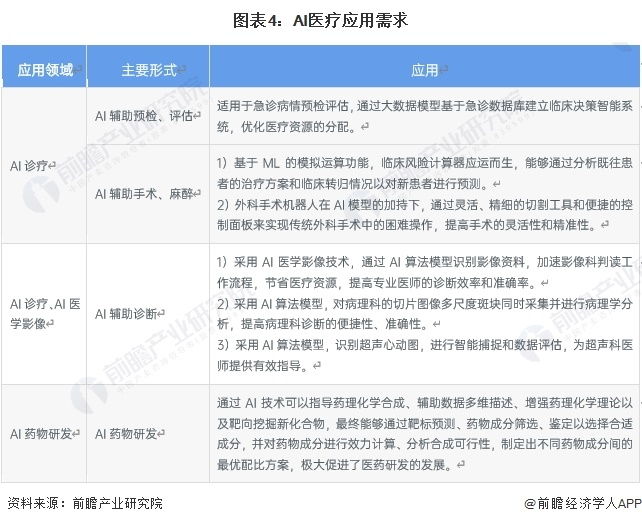
随着大数据技术和现代医疗体系的不断发展,全球药理学数据爆炸式增长,如何在庞大的药理数据中收集、整理、挖掘、分析和产出成为了医疗行业转型升级的重点。AI技术的发展很好地解决了医疗行业当前的发展痛点,AI医疗在病理研究、药物研发、患者诊疗、术后看护、医院管理等几乎所有医疗环节具有广阔的应用空间。

应用需求扩大推动市场规模增长
近年来,信息技术的发展,AI应用智能化、高效化、规范化,国民医疗需求的增长,对AI医疗行业需求不断增加。AI医疗市场前景广阔,预计中国AI医疗行业市场规模将会以超过25%的增速保持增长,2028年市场规模将接近300亿元。
































